临近考试如何备考?注会会计冲刺学习计划请查收!
| 会计 | 审计 | 财管 | 税法 | 经济法 | 战略 |
距离注册会计师考试仅剩三个月左右的时间,现在开始复习备考还来得及吗?俗话说的好:世上无难事,只怕有心人!现在备考注册会计师考试也是来得及的!东奥小编为大家整理了考前冲刺学习计划,快来和小编一起了解一下吧!

【会计科目学习特点】
会计是注会考试的基础性课程,难度较大,内容繁多,且综合性较强,与实务联系较为密切。会计的学习应注重对理论知识的理解,在理解的基础上应用于实际问题的处理中,因此建议考生掌握基础知识,应对考试的客观题,并通过做题将理论知识转换为实际应用,应对考试中的主观题。
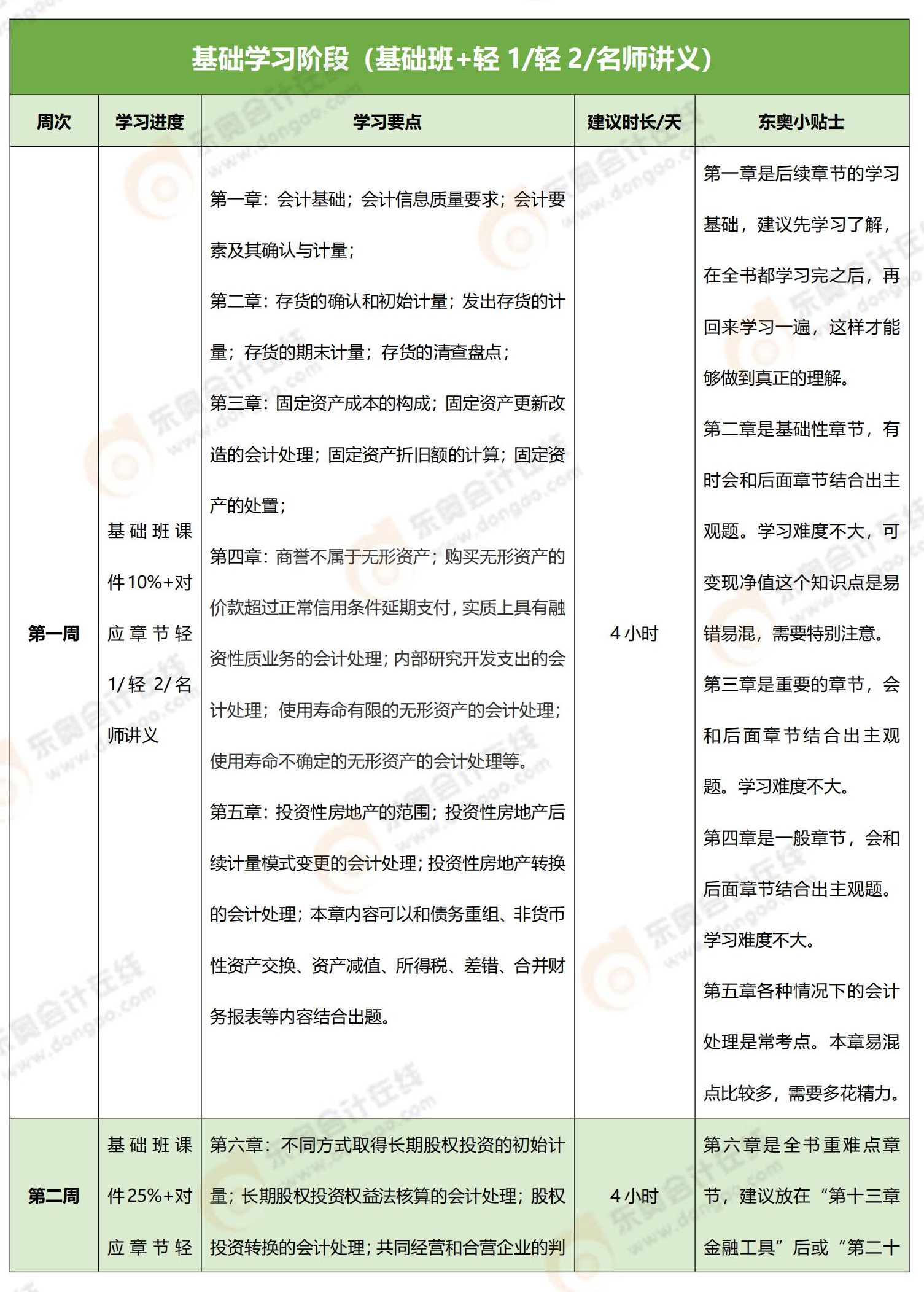
【会计100天冲刺计划】

【会计名师特点介绍】
张志凤老师:思路敏捷、条理清晰、例题经典,命题思路接近考题,且善用简单的例子和经典的总结将复杂的问题简单化;适合有一定基础的学员以及想要提高知识储备水平的高需求考生。
张敬富老师:画龙点睛、抓住精髓,重点突出,善于总结,谈吐极为幽默,讲课重点难度把握透彻,讲课精准严谨,举例形象生动,便于理解记忆,讲解细致,适合没有基础的学员,喜欢幽默形式课堂的学员。
赵小彬老师:理论与实务面面俱到,条理清晰,重点突出,教学严谨,通俗易懂,擅长将复杂原理化为通俗语言,听赵老师课,通过注会会计不再难。
丁奎山老师:课程安排清晰明了,知识解析深入透彻。善于结合教材实例讲解考点难点,对考试重点把握精准,受到学员的一致好评。
马小新老师:课堂生动,逻辑清晰,应试性强。声音铿锵有力,充满激情,将知识点相关联,将课程与考试融会贯通,使学员全面理解教材。
【图书课程如何搭配使用】
①基础阶段:基础班(基础精讲班)+《轻松过关1》/《轻松过关2》/名师讲义
②提升阶段:习题班(习题精讲班)+重难点串讲班+《轻松过关5》
③冲刺阶段:冲刺串讲班+价值真题班+名师模考班+考前5天点押班+《轻松过关4》
听课语速为1.2或1.5倍,理解的知识点选择略过不听,听到例题时,先自己做一遍,若会则可略过,做错或者不会可以听老师讲解,对不理解的题目点击【搜索提问】,查看其他学员的提问,没有找到满意答案,然后再有针对性的提问。
【注会学习计划使用注意事项】
(1)老师的学习计划不可能面面俱到,建议学员可以根据自己的时间和学习情况进行调整;
(2)您可参照100天冲刺计划,结合自身学习时间、学习习惯以及报考科目,制定个性化学习计划;
(3)您可根据自身学习习惯选择本文件中的学习计划。
以上就是东奥小编为大家准备的百天冲刺学习计划,希望对大家有所帮助!注册会计师考试时间为8月27日-29日,考生们要提高自己的备考效率,争取早日通过注册会计师考试!
(本文为东奥会计在线原创文章,仅供考生学习使用,禁止任何形式的转载)



津公网安备12010202000755号