考期内考生如何备考注会新考季?查看剩余科目报考备考规划
| 报名入口 | 报名条件 | 报名流程 | 报考备考指导 |
注会专业阶段考试成绩有效期长达五年,因此每年考场上,不仅有初战新手,还有二战老手,以及已通过部分科目、但仍身处考期内的考生。他们或许刚结束一个考季的征程,或许已步入有效期的后半程,都有了考试经验的积累。然而,面对新考季科目选择的难题,考生依会倍感棘手。为了顺利通关,甚至尽早通关,该如何规划剩余科目的报考?又该如何备战即将到来的新考季?且读下文,一一揭晓!
以下还有首战考生、二战考生、跨考考生新考季报考备考攻略,点击跳转对应内容。
![]() | ![]() | ![]() | |

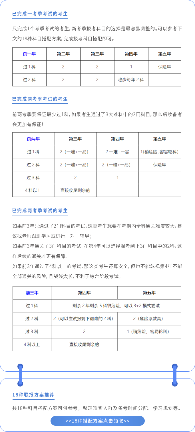
一些考生在首战报考时,就对后续的联报科目有所规划。但经历了一考季或是多考季的备考,结合实际经验,在科目搭配上或许需要进行调整。
如刚开始第二年备考的考生可以优化科目搭配方案,争取尽早拿到证书。那么来到第三年或第四年备考的考生,要考虑如何在有限时间内全科通关,避免轮回。
考生们过科数目不同,所剩时间也不同,后续报考科目可以参考下文进行搭配。
特别提醒:
对于注会考生来说,较为稳妥的方案是,每年稳定通过2-3门考试,2-3年内结束专业阶段考试。已经完成了部分科目考试的考生,对自己的真实水平有了更深的了解,所以为了能够顺利通过考试,也需要根据情况选择使用其他工具辅助备考!
![]() | |

成功的备考经验是考期内考生相较于其他考生的备考优势,同时考期内考生对全阶段备考节奏也会有更明确的把握。现在备考来到了基础阶段,考期内的考生需要一份参考,能够理清教材主次,全面学习。
注会考纲作为官方提供的重要学习资料,考生人手必备,其中明确了各考点的能力等级要求,应重点掌握。
除了考试大纲外,东奥还整理了考纲变化、考点地图、教材变化解读等备考干货资料,可供考生下载学习。点击下方按钮即可下载对应资料!
![]() | ![]() | ![]() | ![]() | ![]() |
基础阶段,考生们正对教材知识点进行全面扫荡式学习。在此过程中,建议大家不仅学习考点,更要通过习题练习来加深理解、巩固记忆。每做一题,都是一次知识的沉淀与经验的积累,助力我们顺利过渡到后续的强化阶段。
学一章,练一章,让输入的知识在练习中有效落地!考生们可点击下方免费题库入口,即刻开启章节刷题之旅!
2025年注册会计师考试的备考号角已然吹响,已经经历过考试挑战的考生们,更清楚备考的难度和时间的紧迫,所以要尽力的动用身边可用的学习资源,尽早开始备考,坚持到最后才有顺利拿证的可能!
(本文为东奥会计在线原创文章,仅供考生学习使用,禁止任何形式的转载)

















津公网安备12010202000755号