肖迪老师分享25年注会战略主观题记忆版!全新版本,速来领取
| 战略主观题考点记忆版 | 战略45个关键知识点 |
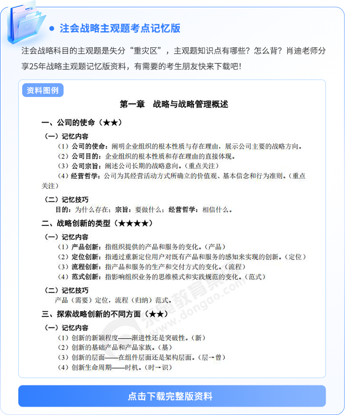
2025年注会战略科目备考已进入强化阶段,面对主观题阅读量大、理论结合实务要求高的挑战,东奥名师肖迪老师带来全新升级的《战略主观题记忆版》资料,该资料基于历年考题全数据分析,精准标注高频考点星级,助力考生突破战略主观题瓶颈,赶快来下载吧!
✅买26送25「全套课」今年明年都能考>✅ 资料库免费开放,注册领超多学习资料>
资料使用说明:
1.本资料每年会根据考试趋势的变化对记忆版进行修订和更新,请使用最新版本以获得最佳学习效果。
2.肖迪老师基于历年考题的全数据分析对各知识点标注了不同的星级。对于高星级的知识点(3星及3星以上),要熟悉熟悉再熟悉,重要的事情说三遍!对于低星级的知识点(1星和2星),可以晚一点再开始记忆,基本有一个印象,万一考试碰到能答出五成以上就足够了。
3.大家在记忆时建议按照星级逐渐降低的次序背诵,即五星、四星、三星……,背诵低星级知识点的同时复习巩固高星级知识点。这是因为现在注会战略科目的题量巨大,有必要提升对高频考点的熟悉程度,这有助于缩短记忆提取时间,加快答题速度。
4.时间充裕的情况下,不建议采用突击背诵的方式,提倡采用“集腋成裘”的方法背诵,每天背诵一点,并根据自己的遗忘曲线有规律地进行复习,既轻松又有效。
5.本资料无法替代做题,如果只背诵理论知识点,无法与主观题所提供的案例素材相结合来答题的话,分数会很低。
6.本资料为肖迪老师“基础班”和“习题班”的辅助学习资料,建议先听这两个班次再学习“记忆版”的内容,效果会更好!买26送25全套课!了解详情>>
肖迪老师主要讲授《公司战略与风险管理》科目轻一全程班,其中包含轻1·基础细讲班、轻1·经典习题班、轻1·名师串讲班及轻1·名师模考班,目前串讲班正在更新,点击查看课程更新进度>>
● ● ●
1.考试时间与形式
2025年注会战略科目考试定于8月24日(星期日)下午17:00-19:00进行,考试时长为2小时,采用闭卷、计算机化考试形式。
2.缴费与准考证打印
考生需于2025年6月16日至6月30日(每天8:00-20:00),于8月5日-20日登录中注协网报系统打印准考证,未通过资格审核或未缴费者无法下载。
3.成绩管理
《公司战略与风险管理》科目实行百分制,60分为合格分数线。作为注册会计师专业阶段考试科目之一,单科成绩有效期为5年。
1.题型题量
2.命题规律
预计2025年考试将继续保持2024年考试的题型、题量特点,试题难度继续保持中高等水平。从近5年考试情况看,注会战略命题具体以下特点及趋势:
(1)考核的知识点较全面,并且每年都会考核少量教材中的非重点内容与细节。
(2)理论联系实际,重点突出,并且越来越注重对考生理解与灵活运用能力的考核。近年
来基于案例背景的题目比重非常高,即便是客观题,大部分也是案例分析题。
(3)综合题阅读量大,并且整体阅读量有逐年上升的趋势。
(4)历年重复考点较多。
(5)注重考核教材的新增和变化内容。
● ● ●
2025年注会考试时间是8月23日、24日,备考时间紧迫,东奥还为大家准备了超多学习资料,科目搭配、高频考点、易错易混、海量习题注册即领,赶快戳下图领取吧!
(本文为东奥会计在线原创文章,仅供考生学习使用,禁止任何形式的转载)







津公网安备12010202000755号