2023年中级经济师《工商管理》回忆版真题(11月12日上午)
2023年中级经济师《工商管理》考试11月12日上午场已经结束,参加考试的同学们一定迫切的想知晓考试真题及答案解析,为了快速帮助各位考生了解考试内容,东奥教研团队根据考生回忆将考试真题及答案解析总结如下,真题为考生回忆版第一版,一起来看看吧。
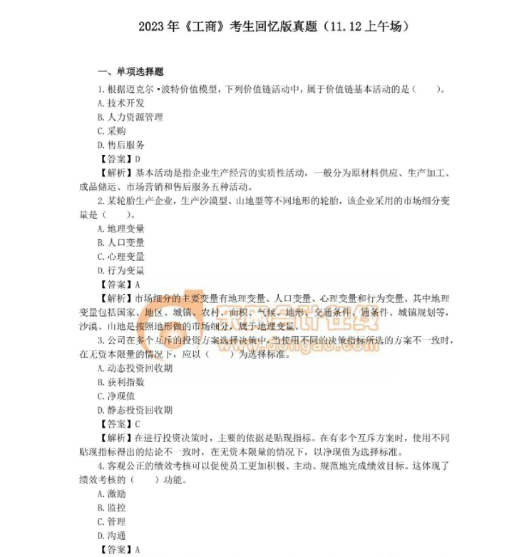
★2023年中级经济师《工商管理》考试真题回忆版(11月12日上午)★
★2023年中级经济师成绩发布时间★
中级经济师成绩查询时间2023年预计在考后60天内出成绩,具体时间需要根据中国人事考试网公布的通知为准。2023年中级经济师考试时间为11月11日、12日,近几年的中级经济师成绩查询时间可以作为参考:
20年成绩查询时间是20年12月22日起
21年成绩查询时间是21年11月29日起
22年成绩查询时间是22年12月13日起
查询成绩的流程:
中级经济师成绩查询需要进入中国人事考试网(//www.cpta.com.cn/),中级经济师考试的考生,然后进入左侧“成绩查询”;登录中国人事考试网账号,并选择对应考试“经济专业技术资格考试”,最后进入成绩页面,考生核对信息并查看成绩。
以上内容由考生回忆反馈,东奥教研团队统计,因考试政策、内容不断变化与调整,东奥会计在线提供的以上信息仅供参考,如有异议,请考生以官方公布的内容为准。
(本文是东奥会计在线原创文章,转载请注明来自东奥会计在线)






津公网安备12010202000755号