2025年注会综合阶段试卷一考情及考点总结(考生回忆版)
2025年注会综合阶段试卷一的考试已然落下帷幕。那么,在今年这场综合阶段考试中,究竟考查了哪些知识点呢?其难度又处于怎样的水平?要知道,综合阶段可是考生能否顺利斩获证书的最后一道关卡。东奥为大家梳理了2025年注会综合阶段试卷一考情及考点,让我们一同来了解!

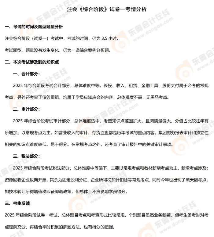
【考情分析】
【考点总结】
【成绩查询】
根据中注协的官方消息,注册会计师考试成绩的发布时间大约在2025年11月下旬。
成绩查询入口://www.cicpa.org.cn/
相关推荐:25年注会考试成绩查询时间、入口、流程
2025年注会考试综合试卷一考后,考生们应马上为下午即将开始的试卷二考试做准备。虽然两场考试间隔时间只有两小时,但如果高效利用,快速回顾考点,也会有意外收获哦!预祝各位考生可以顺利通过考试,成功取得全科合格证!
注:以上注册会计师考试试题内容由考生回忆反馈,东奥教研团队统计,东奥会计在线整理发布
(本文为东奥会计在线原创文章,仅供考生学习使用,禁止任何形式的转载)





津公网安备12010202000755号