考前速背知识点:2023年中级经济师考试冲刺期精选资料!
2023年中级经济师考试将近,对于上班族或不能时常待在家里复习的考生们来说,外出携带过多的复习资料是一种负担,尤其是在做题时如果有些考点不知道时我们身边没有教材就比较麻烦;东奥会计在线的老师们为同学们总结了2023年中级经济师考前速背知识点,电子版的资料更容易保存与携带!
中级经济师多维刷题>>三期模考全部开放

✔提要
·以下中级经济师考前速背为本年度精选考点(重点及高频考点已做标红处理)
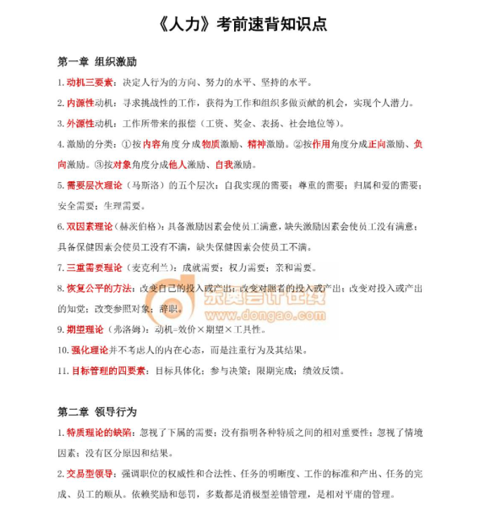
·以下资料包含了《经济基础》、《人力资源》、《工商管理》、《金融》、《财政税收》五个科目
·2023年中级经济师考试考前速背资料为免费性质,登录可下载


(注:以上内容来自东奥教研团队)


(注:以上内容来自东奥教研团队)


(注:以上内容来自东奥教研团队)

(注:以上内容来自东奥教研团队)


✔临考准备提醒
1.提早熟悉考场位置
2023年中级经济师考试准考证打印时间自11月3日起,准考证打印后考生们便知道自己的考场以及具体的考试时间,建议考生能提前到达所在考场,了解从家中到考场的路程以及到达考场所用时长,提前规划好出发时间及前往路线,计划好需要提前多久出发。>>准考证打印时间及入口
2.考前作息调整
2023年中级经济师考试开始时间为11月11日、12日,8:30开始考查《经济基础》科目,大家可以早起吃个早饭, 但一定要规划好自己的时间。提前做好安排,调整自己的作息时间。前一天需要大家休息好有个好睡眠,这样第二天的状态也会好很多。
3.考场规则提前了解
自考试开始前30分钟起,应试人员凭准考证和有效身份证件(须与报考时所使用的身份证件一致)进入本科目考试所指定考场,按座位号入座,并将准考证和有效身份证件放置在座位右上角。>>完整版官方考场规则
温馨提示:
2023年中级经济师考试时间是全国统一的,错过将不再有补考,所以已经报考本年度中级经济师考试的同学们应按照所在地区官方的规定,及时参加考试,以免影响拿证的进度。
(本文是东奥会计在线原创文章,以上资料源自东奥教研团队,仅供学习使用,禁止转载)






津公网安备12010202000755号