2024年中级经济师考试时间为11月16日、17日,想必考生们正紧锣密鼓地进行最后的冲刺复习。为了帮助大家更好地梳理和巩固知识点,本文特别整理了中级经济师考试中的一系列核心概念考点,旨在帮助考生们高效备考,提升应试能力。
《经济基础》概念考点大全


《人力资源》概念考点大全


《金融》概念考点大全


《工商管理》概念考点大全


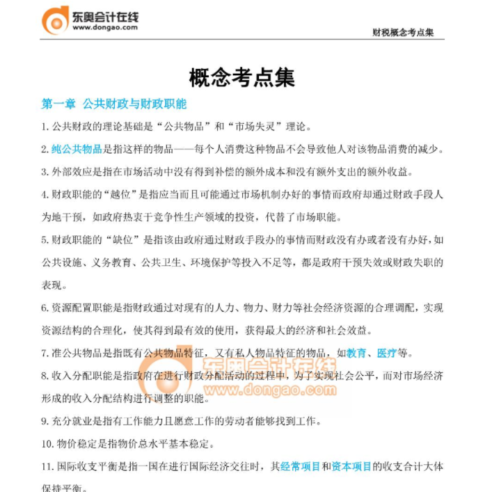
《财政税收》概念考点大全


说明:因中级经济师考试时间等考试政策、内容不断变化与调整,东奥会计在线提供的以上信息仅供参考,如有异议,请考生以官方公布的内容为准。
(本文是东奥会计在线原创文章,转载请注明来自东奥会计在线)