税收分类_2024中级经济师经济基础易错点
运气是努力的附属品,没有经过实力的原始积累,运气也会悄悄溜走。2024年中级经济师考试中《经济基础》作为必考科目,下面为同学们准备了经济基础的易错点,无论是学还是练,先了解科目易错易混的考点是很有必要的,正在备考的同学们来看看吧,快快学起来。
☑相关阅读:2024年中级经济师《经济基础知识》易错易混点汇总
✔持续更新中!中级经济师免费资料库入口☜✔章节刷题,全网免费开放中
•••
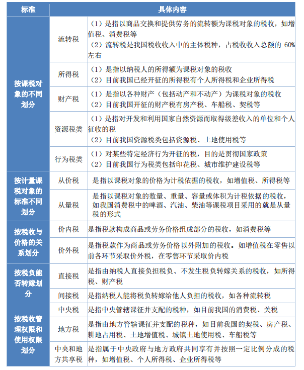
【所属部分】
第二部分 财政
【易错易混知识点】
税收分类

(以上内容源自东奥会计师在线教研团队)
跟刷区▼刷题必备
备考2024年中级经济师可以参考中级经济师考试真题,勤做练习,脚踏实地方可有质的突破。
(本文为东奥会计在线原创文章,仅供考生学习使用,禁止任何形式的转载)





津公网安备12010202000755号