2025年注会综合阶段试卷二考题及答案解析(考生回忆版)
2025年注会综合阶段试卷二考试已然结束,注会考试圆满收官,通过考试后即可领取全科合格证书!想必此刻考生们都满心期待,迫切想知道自己的答题情况。东奥会计在线依据考生回忆整理了考试试题及试题答案解析,希望能够对各位考生有所帮助!

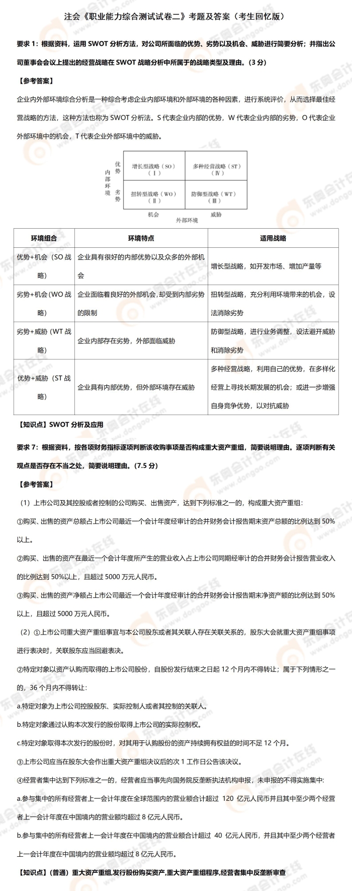
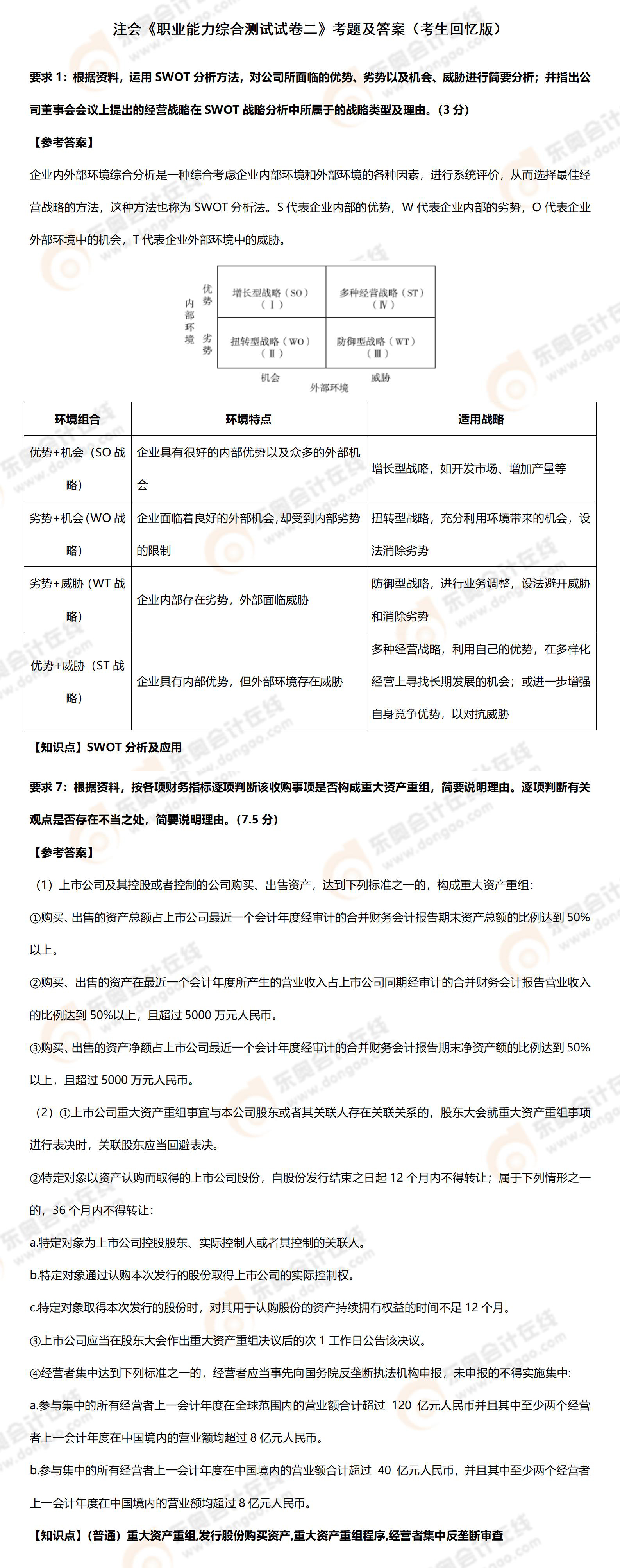
【考题及解析】
持续更新中
【成绩查询时间&入口】
2025年注册会计师综合阶段考试仍是无纸化机考模式,考生答卷由中注协组织集中评阅。考试成绩经财政部注册会计师考试委员会认定后发布。
■ 注会成绩查询时间:预计2025年11月下旬
■ 注会成绩查询入口://cpaexam.cicpa.org.cn
2025年注会考试终于结束,成功近在眼前!各位考生请放平心态,耐心等待,相信付出总会有所收获!愿大家都能凭借扎实积累顺利通关,成功拿下梦寐以求的注会证书,开启职业新篇章!
注:以上注册会计师考试试题内容由考生回忆反馈,东奥教研团队统计,东奥会计在线整理发布
(本文为东奥会计在线原创文章,仅供考生学习使用,禁止任何形式的转载)




津公网安备12010202000755号