cpa会计综合题有几道?难度如何?
cpa专业阶段考试包含六个科目,其中《会计》科目历来被视为重中之重,素有“得会计者得注会”的说法。而在《会计》科目的考试中,综合题因其分值高、综合性强、难度大而成为考生们关注的焦点。

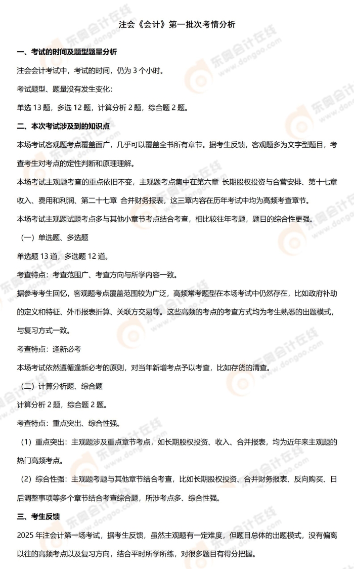
一、cpa会计综合题有几道?难度如何?
2025年cpa考试已经结束,东奥教研团队及时根据考生回忆,整理会计科目的考情分析及考点总结,供广大考生参考:


为了帮助考生更好地了解自己的考试表现,东奥会计在线提供了便捷的考后估分活动。考生可扫码进入东奥估分小程序,提前预估自己的分数,对考试表现有一个初步的判断。此外,考生还能加入社群交流平台,与众多考生分享答题心得、交流备考经验,形成一个互助学习的良好氛围。
东奥已经更新了考生回忆版试题及答案解析,这不仅对刚刚参加完考试的考生有参考价值,也为准备参加2026年cpa考试的考生提供了宝贵的学习资料,帮助他们提前了解考题方向和难度。

二、cpa考后何时见分晓?成绩查询全攻略!
cpa考试结束后,考生最关心的莫过于成绩何时公布以及如何查询。根据中注协的通知,考生答卷由中注协组织集中评阅。考试成绩经财政部注册会计师考试委员会认定后发布。预计2025年11月下旬可登录网报系统查询成绩并下载打印成绩单,具体时间以中注协官网发布的通知公告为准。
注册会计师考试成绩查询大致分为以下三步:
第一步:考生进入注册会计师全国统一考试网上报名系统;
第二步:考生输入姓名、身份证件号码、密码登录网报系统;
第三步:考生进入系统,可在左侧看到成绩查询选项,点击进行查看即可。
说明:因考试政策、内容不断变化与调整,东奥会计在线提供的cpa考试科目资讯仅供大家参考,如有异议,请考生以官方公布的内容为准!
推荐阅读:



津公网安备12010202000755号